涂料技术
防渗碳涂料的选择
作者:江铃集团南昌齿轮有限责任公司 (南昌 330044) 熊宜清 罗学军
0 前言
我公司主要生产农机齿轮箱、汽车齿轮箱、螺伞齿轮和圆柱齿轮。零件的螺纹、花键及一些特殊部位过去一直采用局部镀铜防渗,零件渗碳后还要去除残余的镀铜层,加工周期长、材料消耗大、成本较高,排出的工业废液污染周边环境。因此,随着近年涂料防渗技术的推广,我公司也采用了这一技术。在应用的初期阶段,经过会出现防渗质量不稳定、炉内流淌、变质、剥落、污染淬火介质和渗碳淬火后零件达不到防渗硬度要求等现象。经过这些年的不断试验、调整、分析,摸索出了涂料防渗的规律,稳定了防渗质量,使这些问题得到解决。
1 涂料的选择
目前,市售涂料的种类繁多,有防氧化的、防脱碳的、防渗碳的、防碳氮共渗的、防渗氮的、防渗硼的等各种涂料,要正确地应用涂料,就应考虑涂料的适应性、粘结性、流淌性、涂覆后的干燥性能、热处理后的剥落性等诸多因素,有针对性地进行比较选择。
我公司产品的热处理工艺主要是920~940℃渗碳后直接淬火,防渗部位主要是轴类的螺纹、花键。为此我们首先确定从防渗碳涂料中选择适应性强、粘结性能一般、流淌性好、干燥快、剥落性适中的涂料。拆封后放置一个月,观察涂料是否变质、结块,然后从中选择出了五种型号的涂料,应用于有代表性的产品进行防渗对比试验。
1.1 对比试验
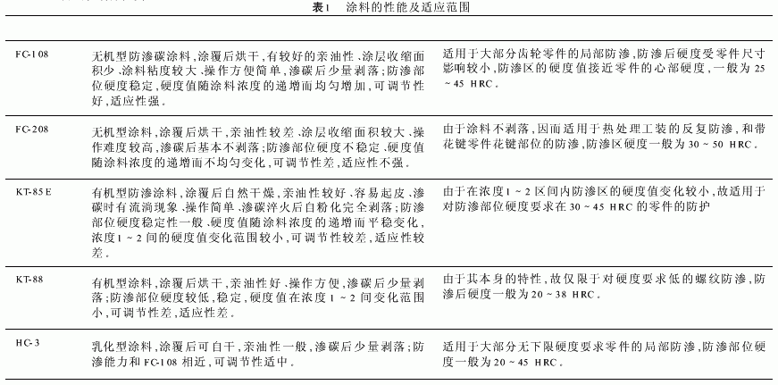
方法:调节涂料浓度,把每一种型号的涂料调成浓度差别较大的浓度1(下限浓度)、浓度2(上限浓度)后,再从中分取若干个浓度分别涂覆在同炉次的一种零件上。渗碳淬火后,检测其涂覆部位的硬度,记录数据,作出硬度变化曲线,根据零件防渗部位硬度值的变化来对比涂料的适应性。
试验零件:121.2310.2-4M 材料:20CrMnTi渗碳 层深:0.8~1.2mm 热处理炉:多用箱式炉



通过对上述结果的分析可见,防渗碳涂料应具有防渗时间长、渗碳淬火后涂层不剥落或少量剥落以减少对淬火油的污染、防渗部位硬度能满足工艺要求、操作方便、简单等性能。据此,从中遴选出了FC-108、KT-88、HC-3三种涂料,其中选用HC-3是为了弥补FC-108涂料由于烘干而增加的等待时间,在生产任务较重时针对无防渗硬度下限要求的零件辅助FC-108使用。KT-88涂料则主要适用于防渗时间长、要求防渗部位硬度值较低之零件的螺纹防渗。
1.2 试验数据分析
0 前言
我公司主要生产农机齿轮箱、汽车齿轮箱、螺伞齿轮和圆柱齿轮。零件的螺纹、花键及一些特殊部位过去一直采用局部镀铜防渗,零件渗碳后还要去除残余的镀铜层,加工周期长、材料消耗大、成本较高,排出的工业废液污染周边环境。因此,随着近年涂料防渗技术的推广,我公司也采用了这一技术。在应用的初期阶段,经过会出现防渗质量不稳定、炉内流淌、变质、剥落、污染淬火介质和渗碳淬火后零件达不到防渗硬度要求等现象。经过这些年的不断试验、调整、分析,摸索出了涂料防渗的规律,稳定了防渗质量,使这些问题得到解决。
1 涂料的选择
目前,市售涂料的种类繁多,有防氧化的、防脱碳的、防渗碳的、防碳氮共渗的、防渗氮的、防渗硼的等各种涂料,要正确地应用涂料,就应考虑涂料的适应性、粘结性、流淌性、涂覆后的干燥性能、热处理后的剥落性等诸多因素,有针对性地进行比较选择。
我公司产品的热处理工艺主要是920~940℃渗碳后直接淬火,防渗部位主要是轴类的螺纹、花键。为此我们首先确定从防渗碳涂料中选择适应性强、粘结性能一般、流淌性好、干燥快、剥落性适中的涂料。拆封后放置一个月,观察涂料是否变质、结块,然后从中选择出了五种型号的涂料,应用于有代表性的产品进行防渗对比试验。
1.1 对比试验
方法:调节涂料浓度,把每一种型号的涂料调成浓度差别较大的浓度1(下限浓度)、浓度2(上限浓度)后,再从中分取若干个浓度分别涂覆在同炉次的一种零件上。渗碳淬火后,检测其涂覆部位的硬度,记录数据,作出硬度变化曲线,根据零件防渗部位硬度值的变化来对比涂料的适应性。
试验零件:121.2310.2-4M 材料:20CrMnTi渗碳 层深:0.8~1.2mm 热处理炉:多用箱式炉



通过对上述结果的分析可见,防渗碳涂料应具有防渗时间长、渗碳淬火后涂层不剥落或少量剥落以减少对淬火油的污染、防渗部位硬度能满足工艺要求、操作方便、简单等性能。据此,从中遴选出了FC-108、KT-88、HC-3三种涂料,其中选用HC-3是为了弥补FC-108涂料由于烘干而增加的等待时间,在生产任务较重时针对无防渗硬度下限要求的零件辅助FC-108使用。KT-88涂料则主要适用于防渗时间长、要求防渗部位硬度值较低之零件的螺纹防渗。
1.2 试验数据分析
相关文章
发布评论
已有
杭州湖州绍兴马莱
巴洛克风格餐厅
马来漆工程097
马来漆工程095
马来漆工程094
马来漆工程086
马来漆工程082
马来漆工程078
马来漆工程069
马来漆工程065
马来漆工程061
马来漆工程060
马来漆工程051
马来漆工程036
马来漆工程034
马来漆工程031
马来漆工程028
马来漆工程001
马来漆工程002
马来漆工程003
马来漆工程004
马来漆工程005
马来漆工程006
马来漆工程007
马来漆工程008